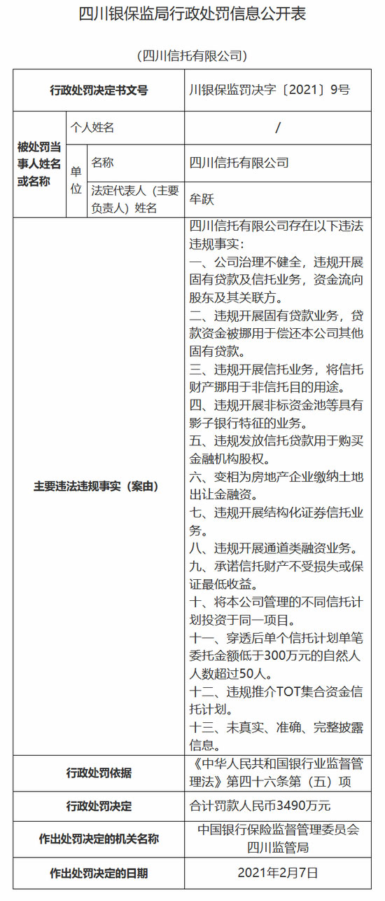
3月12日消息,四川银保监局公布的行政处罚信息公开表显示,四川信托有限公司因涉及公司治理不健全,违规开展固有贷款及信托业务,资金流向股东及其关联方等十三项违法违规行为,被处罚款3490万元。
具体来看,四川信托的违法违规行为包括:
一、公司治理不健全,违规开展固有贷款及信托业务,资金流向股东及其关联方。
二、违规开展固有贷款业务,贷款资金被挪用于偿还本公司其他固有贷款。
三、违规开展信托业务,将信托财产挪用于非信托目的用途。
四、违规开展非标资金池等具有影子银行特征的业务。
五、违规发放信托贷款用于购买金融机构股权。
六、变相为房地产企业缴纳土地出让金融资。
七、违规开展结构化证券信托业务。
八、违规开展通道类融资业务。
九、承诺信托财产不受损失或保证最低收益。
十、将本公司管理的不同信托计划投资于同一项目。
十一、穿透后单个信托计划单笔委托金额低于300万元的自然人人数超过50人。
十二、违规推介TOT集合资金信托计划。
十三、未真实、准确、完整披露信息。
以下为行政处罚信息公开表原文: